環狀RNA研究案例分享(IF>10)
今天分享的是一篇關于非編碼基因腫瘤耐藥方向的研究,題為《circCUL2 regulates gastric cancer malignant transformation and cisplatin resistance by modulating autophagy activation via miR142-3p/ROCK2》,2020年發表在Molecular Cancer雜志上,IF=27.4。

先說句題外話,Molecular Cancer在2015年之前一直穩定在5分水平,然而從2016年開始,它的影響因子就像坐了火箭一樣蹭蹭地往上竄!2015年該雜志的IF是5.9,到了2016年升至6.2,這好像不算啥。然而2017年升至7.8分,2018年直接破了10分大關,達到10.7分,令人咂舌!你以為這就完了?2019年Molecular Cancer又打破了15分大關,達到15.3分!驚不驚喜?意不意外?這還沒完,在最新公布的2020年影響因子中,Molecular Cancer又又又創新高,打破20分大關,達到27.4分!都說錢幣貶值太快,通貨膨脹高,與該期刊影響因子比起來,簡直小巫見大巫。年年飆升的影響因子難免讓一些人眼紅,難怪有些人對Molecular Cancer評價不高,認為名不符實。這篇文章的作者們無疑是影響因子飆升的受益者,但如果沒有足夠的實力,光憑運氣怎么行?
一、研究概述
一句話總結,作者(有4位共同一作)研究了circle RNA circCUL2抑制胃癌發生發展和順鉑耐藥的作用及其分子機制。這篇研究對我們做科研有很多可借鑒之處。
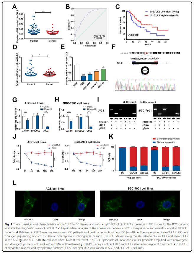
首先,數據庫挖掘分析。
作者從GEO數據庫下載了編號為GSE100170的circRNA芯片數據,這里包含了5對胃癌vs正常的組織樣本數據。通過生物信息學分析,發現circCUL2在胃癌組織中低表達。從臨床搜集100對胃癌vs正常的組織樣本,臨床相關性分析發現circCUL2表達高低與胃癌患者腫瘤分期、轉移情況均顯著負相關,生存分析顯示,circCUL2表達量越低,患者預后越差。結合臨床樣本和細胞水平的qPCR檢測和FISH、一代測序等實驗,初步認定circCUL2可能參與了胃癌發生發展過程。

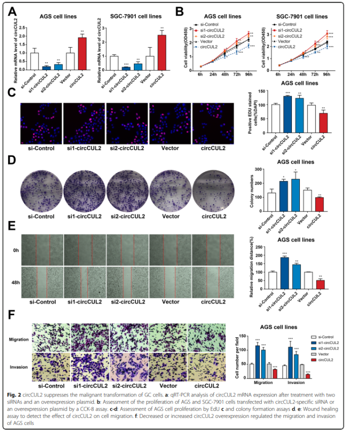
其次,為了明確circCUL2的功能,作者開展了一系列體外功能實驗。
結果顯示,下調circCUL2促進胃癌細胞增殖、侵襲和轉移,上調circCUL2抑制胃癌細胞增殖、侵襲和轉移。該結果明確了circCUL2的抑癌作用。

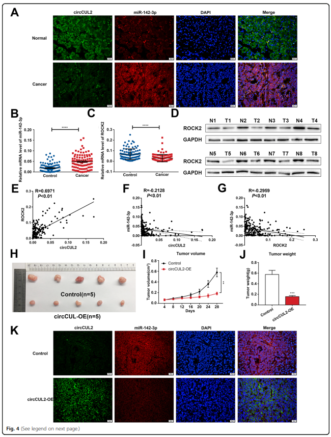
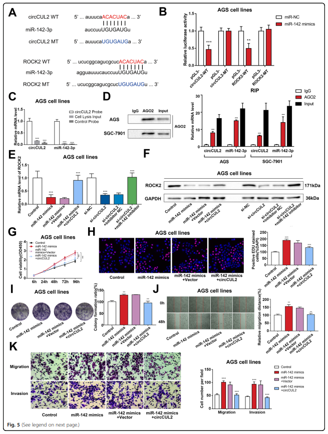
再次,作者開展了對circCUL2抑癌作用的機制闡述。
這里是重點,功能大家都會做,也就那么幾個表型,水平高低就看機制闡述的好不好了。文章里的研究比較復雜,簡單總結就是,利用生物信息學分析、qPCR、luciferase、RNA pull down、RIP、回復實驗等,一通操作下來最終證實circCUL2與ROCK2競爭性結合miR-142-3p,形成circCUL2/miR-142-3p /ROCK2的ceRNA調控軸,從而發揮其抑癌作用。



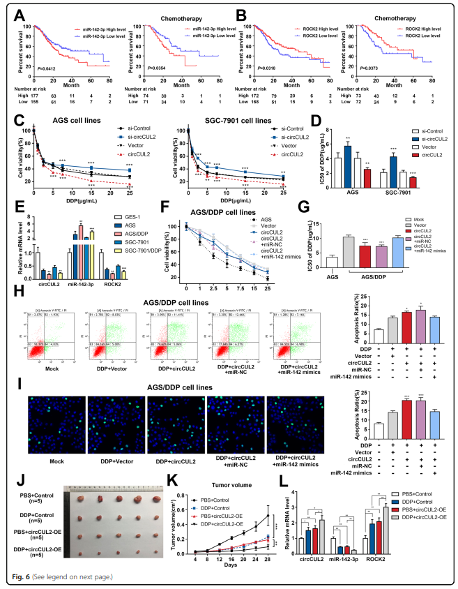
最后,作者又研究了circCUL2與胃癌順鉑耐藥的關系,發現circCUL2通過miR-142-3p /ROCK2誘導的細胞自噬增加胃癌細胞對順鉑耐藥的敏感性。


二、總結
1. 充分利用生物信息學分析和公共數據庫。生物信息學分析是一把利器,既能做上游篩選,又能做下游機制預測。更重要的是,經濟適用!雖然當下組學檢測費用越來越低,但相對于生信分析,組學檢測還是一筆很大的支出。而且數據庫里的樣本數量巨大,可以輕易獲得,再結合樣本驗證,同樣有很強的說服力。
2. 工作嚴謹細致。前面我們用很簡短的文字概括了文章里的研究內容,其實作者做了大量的工作,且非常嚴謹細致。邏輯自洽,數據豐富,圖表多樣,這也是值得借鑒的地方。以機制闡述為例,作者充分結合RNA pull down、RIP、luciferase、WB等技術,對circCUL2/miR-142-3p /ROCK2的調控關系進行了多方面驗證,這無疑提升了研究結果的可信度。
3. 緊密結合臨床問題,提升層次。按說文章到了Fig.5已經很完整了,circCUL2的數據庫篩選、臨床研究、功能研究、機制闡述等等一應俱全,為什么還要做耐藥研究呢?竊以為這正是這篇文章質量得以大幅提升的關鍵。如果只做到機制闡述,沒有耐藥研究這部分,大家是不是感覺很熟悉?XXX基因通過YYY/ZZZ調控軸影響胃癌增殖、轉移,這不就是熟悉的配方、熟悉的味道嗎?這不就是5-10分的ceRNA研究套路嗎?有了耐藥研究,我認為更契合當下轉化醫學的研究宗旨。基礎研究做得再好,最終還是要服務于臨床,轉化到臨床應用上,這樣才有實際意義,否則將一直在基礎理論研究中停滯不前。耐藥研究就是一個很好的切入點,臨床上腫瘤病人對順鉑藥物產生的耐藥性一直是影響治療的因素之一,致使療效不佳。從這一問題出發,緊接著研究circCUL2在胃癌順鉑耐藥過程中的作用和機制順理成章,使circCUL2是胃癌治療、逆轉順鉑耐藥的潛在靶標的結論更加有說服力。
關鍵技術:生物信息學分析、耐藥細胞株誘導構建、基因干擾/過表達、直接機制研究(RNA pull down、RIP、luciferase)。
參考文獻:Peng L, Sang H, Wei S, Li Y, Jin D, Zhu X, Li X, Dang Y, Zhang G. circCUL2 regulates gastric cancer malignant transformation and cisplatin resistance by modulating autophagy activation via miR-142-3p/ROCK2. Mol Cancer. 2020 Nov 5;19(1):156. doi: 10.1186/s12943-020-01270-x. PMID: 33153478; PMCID: PMC7643398.

一、研究概述
一句話總結,作者(有4位共同一作)研究了circle RNA circCUL2抑制胃癌發生發展和順鉑耐藥的作用及其分子機制。這篇研究對我們做科研有很多可借鑒之處。
首先,數據庫挖掘分析。
作者從GEO數據庫下載了編號為GSE100170的circRNA芯片數據,這里包含了5對胃癌vs正常的組織樣本數據。通過生物信息學分析,發現circCUL2在胃癌組織中低表達。從臨床搜集100對胃癌vs正常的組織樣本,臨床相關性分析發現circCUL2表達高低與胃癌患者腫瘤分期、轉移情況均顯著負相關,生存分析顯示,circCUL2表達量越低,患者預后越差。結合臨床樣本和細胞水平的qPCR檢測和FISH、一代測序等實驗,初步認定circCUL2可能參與了胃癌發生發展過程。

結果顯示,下調circCUL2促進胃癌細胞增殖、侵襲和轉移,上調circCUL2抑制胃癌細胞增殖、侵襲和轉移。該結果明確了circCUL2的抑癌作用。

再次,作者開展了對circCUL2抑癌作用的機制闡述。
這里是重點,功能大家都會做,也就那么幾個表型,水平高低就看機制闡述的好不好了。文章里的研究比較復雜,簡單總結就是,利用生物信息學分析、qPCR、luciferase、RNA pull down、RIP、回復實驗等,一通操作下來最終證實circCUL2與ROCK2競爭性結合miR-142-3p,形成circCUL2/miR-142-3p /ROCK2的ceRNA調控軸,從而發揮其抑癌作用。



最后,作者又研究了circCUL2與胃癌順鉑耐藥的關系,發現circCUL2通過miR-142-3p /ROCK2誘導的細胞自噬增加胃癌細胞對順鉑耐藥的敏感性。


二、總結
1. 充分利用生物信息學分析和公共數據庫。生物信息學分析是一把利器,既能做上游篩選,又能做下游機制預測。更重要的是,經濟適用!雖然當下組學檢測費用越來越低,但相對于生信分析,組學檢測還是一筆很大的支出。而且數據庫里的樣本數量巨大,可以輕易獲得,再結合樣本驗證,同樣有很強的說服力。
2. 工作嚴謹細致。前面我們用很簡短的文字概括了文章里的研究內容,其實作者做了大量的工作,且非常嚴謹細致。邏輯自洽,數據豐富,圖表多樣,這也是值得借鑒的地方。以機制闡述為例,作者充分結合RNA pull down、RIP、luciferase、WB等技術,對circCUL2/miR-142-3p /ROCK2的調控關系進行了多方面驗證,這無疑提升了研究結果的可信度。
3. 緊密結合臨床問題,提升層次。按說文章到了Fig.5已經很完整了,circCUL2的數據庫篩選、臨床研究、功能研究、機制闡述等等一應俱全,為什么還要做耐藥研究呢?竊以為這正是這篇文章質量得以大幅提升的關鍵。如果只做到機制闡述,沒有耐藥研究這部分,大家是不是感覺很熟悉?XXX基因通過YYY/ZZZ調控軸影響胃癌增殖、轉移,這不就是熟悉的配方、熟悉的味道嗎?這不就是5-10分的ceRNA研究套路嗎?有了耐藥研究,我認為更契合當下轉化醫學的研究宗旨。基礎研究做得再好,最終還是要服務于臨床,轉化到臨床應用上,這樣才有實際意義,否則將一直在基礎理論研究中停滯不前。耐藥研究就是一個很好的切入點,臨床上腫瘤病人對順鉑藥物產生的耐藥性一直是影響治療的因素之一,致使療效不佳。從這一問題出發,緊接著研究circCUL2在胃癌順鉑耐藥過程中的作用和機制順理成章,使circCUL2是胃癌治療、逆轉順鉑耐藥的潛在靶標的結論更加有說服力。
關鍵技術:生物信息學分析、耐藥細胞株誘導構建、基因干擾/過表達、直接機制研究(RNA pull down、RIP、luciferase)。
參考文獻:Peng L, Sang H, Wei S, Li Y, Jin D, Zhu X, Li X, Dang Y, Zhang G. circCUL2 regulates gastric cancer malignant transformation and cisplatin resistance by modulating autophagy activation via miR-142-3p/ROCK2. Mol Cancer. 2020 Nov 5;19(1):156. doi: 10.1186/s12943-020-01270-x. PMID: 33153478; PMCID: PMC7643398.
上一篇:沒有了
下一篇:5分lncRNA研究典型思路
下一篇:5分lncRNA研究典型思路






